无障碍
适老模式
当前位置:
首页
>
专题专栏
>
行政执法公示
>
事后公开
>
自然资源和规划局
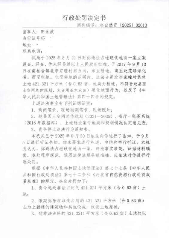
赵县自然资源和规划局关于赵自然资〔2025〕02013号《行政处罚决定书》的公示
发布时间:2025-09-16 11:21
来源:自然资源和规划局
【字体:
大
中
小
】
打印
政策文件