《中华人民共和国法治宣传教育法》全民普法公益大讲堂上线啦!
2025年9月12日,十四届全国人大常委会第十七次会议表决通过《中华人民共和国法治宣传教育法》,自2025年11月1日起施行。为学习宣传《中华人民共和国法治宣传教育法》,进一步推动依法普法、全民学法,河北省司法厅联合中国社会科学院法学研究所法宣研究中心组织开展《中华人民共和国法治宣传教育法》全民普法公益大讲堂活动。有关事项如下:
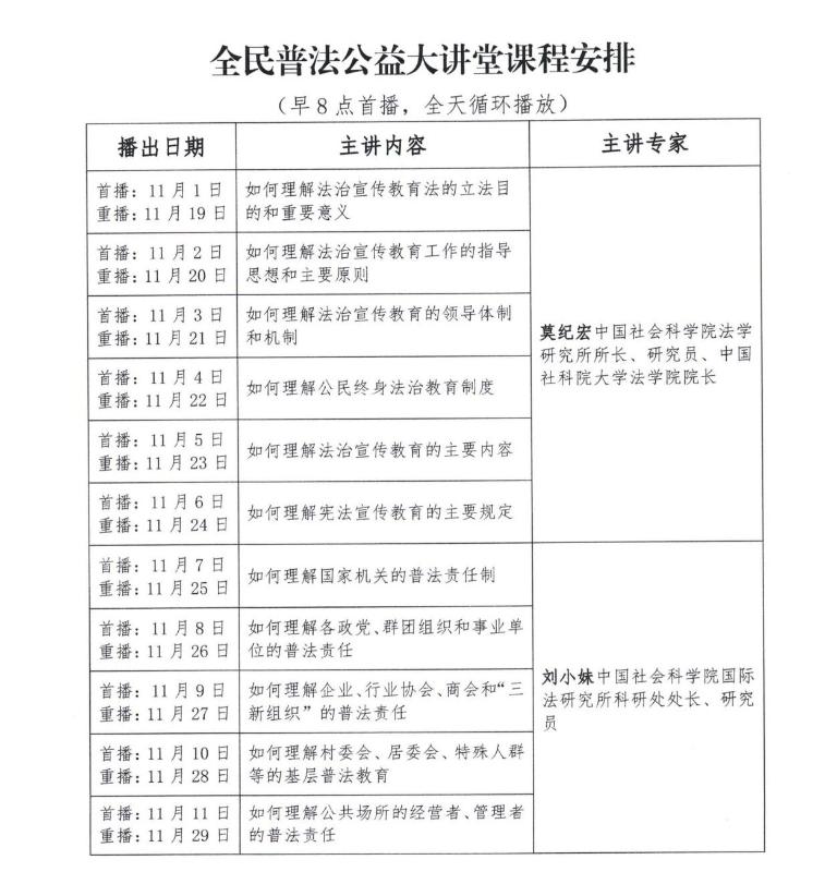
一、活动时间
从2025 年11 月 1 日至 18 日,每日早上8时首播,全天循环播放。2025年11月19日-12月6日重播。
二、主讲专家
邀请中国社会科学院法学所所长、研究员莫纪宏,法学所国际法所法治战略研究部主任李忠,国际法所科研处处长刘小妹开展专题讲座,深入剖析立法亮点和法条精髓。
三、收看对象
各级党政机关、人民团体、事业单位国家工作人员,各类企业干部职工;各大中专院校师生,法治副校长、普法志愿者、“法律明白人”;农村社区“两委”干部、人民调解员、村居民组长、网格员、楼长,城乡居民等。
四、收看方式
开手机“今日头条”,点开右下角“我的”,点击左上角图标后选择扫一扫,扫描识别下方的“收看码”,即可参加学习。

各部门可广泛转发 “收看码”,参与者保存“收看码”至手机“相册”。每天识别手机相册中的“收看码”即可观看学习(请勿使用微信扫一扫)。累计参与10次以上学习的,可在线获得《<法治宣传教育法>学习证书》。


